联系电话:
13931722386
欢迎光临沧州高新区美术家协会官方网站!
首页
协会简介
主席团名单
协会简介
入会流程
展览公告
新闻资讯
会员中心
网上展厅
联系我们
首页
>>
展览公告
展览公告
展讯:明珠邀月,翰墨传情——2023沧州高新区书画作品展
2023沧州高新区迎中秋书画作品展征稿启事
征稿通知 | 2022河北省漆画作品展征稿通知
2022年全国少数民族美术作品展征稿通知
关于举办庆祝中国人民解放军建军95周年全国 美术作品展览暨第15届全军美术作品展览的通知
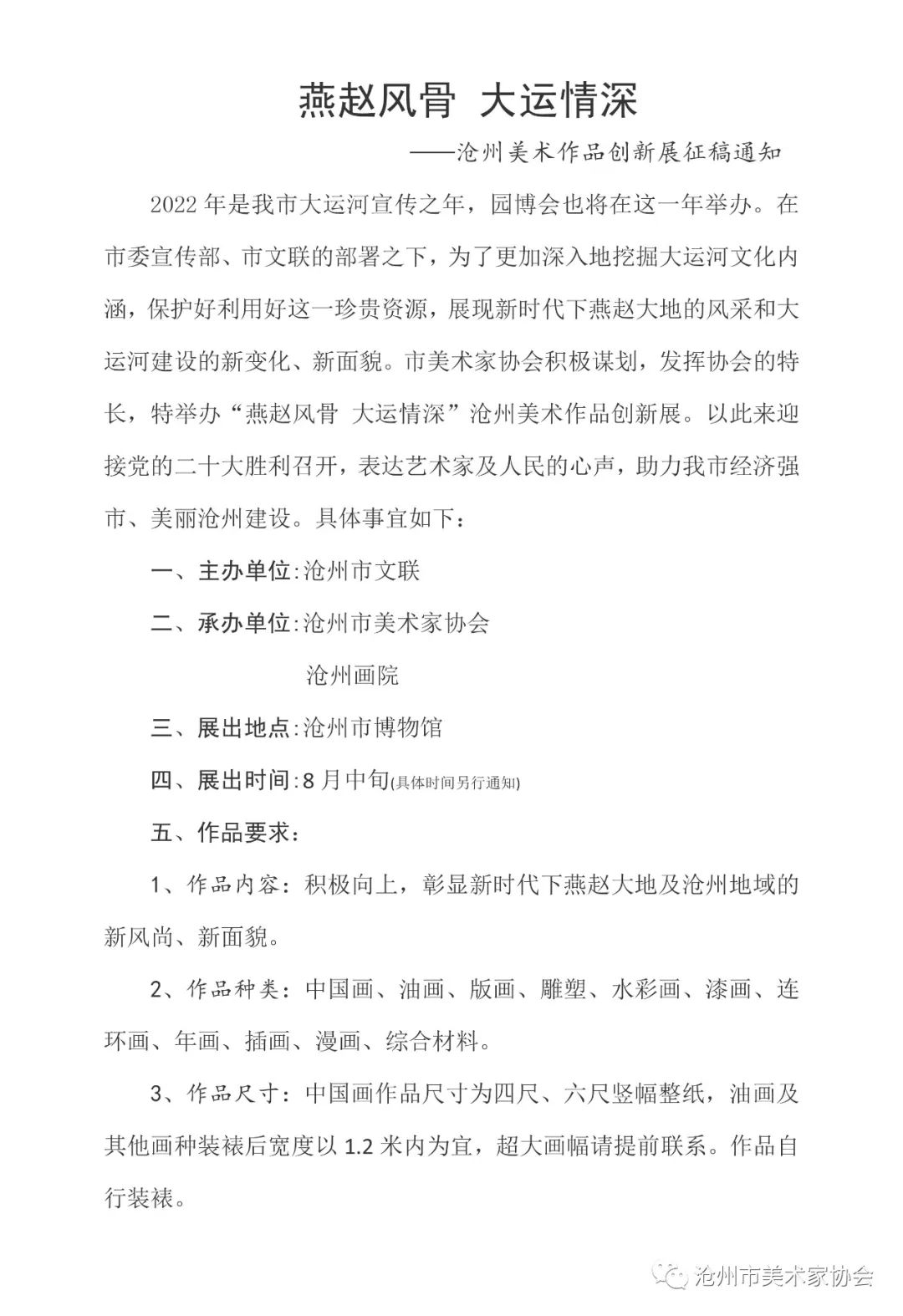
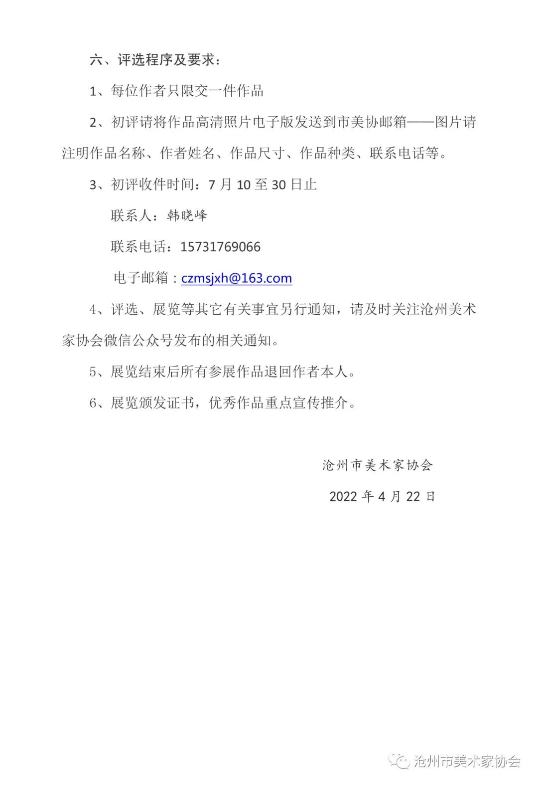
“燕赵风骨·大运情深”——沧州美术作品创新展征稿通知
“笔墨丹青绘湾区——庆祝香港回归祖国25周年美术作品展”征稿通知
网上展厅
喜庆二十大,奋进新征程——沧州高新区美术家协会网络书画展
李红玉现代工笔创作——2022新年艺术专辑
杨芝东写意孔雀小品——2022新年艺术专辑
杨芝文写意创作——2022新年艺术专辑
新闻资讯
沧州高新区美协助力希岸Deluxe酒店开业典礼
庆祝建党100周年暨沧州高新区成立10周年书画摄影展开幕
写意艺术研究会、沧州高新区美协举办2021送文化下基层活动
沧州高新区美术家协会庆八一书画笔会活动隆重举行
展览公告
“燕赵风骨·大运情深”——沧州美术作品创新展征稿通知
发布时间:2022-04-05 08:52:16
上一篇
没有了!
2022年全国少数民族美术作品展征稿通知
下一篇